
VP-mini88のパワー管のスクリーン・グリットの抵抗が焼き切れるので、修理を兼ねて改造をしようと思っていました。結局時間が取れずに1年くらい経ってしまいましたが、この10連休の間に時間を作って行いました。
このVP-mini88は、ザ・キット屋で2002年の夏に買ったもので、カップリングコンデンサの変更は当然のこと、ソケットの変更、整流ダイオードの変更もしています。カラーリングは、もともとのいぶし銀からグリーンマイカに塗り替えています。(当時乗っていた、車の補修用の塗料です。自動車用のペイントって耐久性があるのでシャーシの塗装にはもってこいです)。
今回スクリーン・グリッドの抵抗が焼き切れるのは2度目で、パワー管を変えてから再度切れたので別原因の調査も兼ねてます。
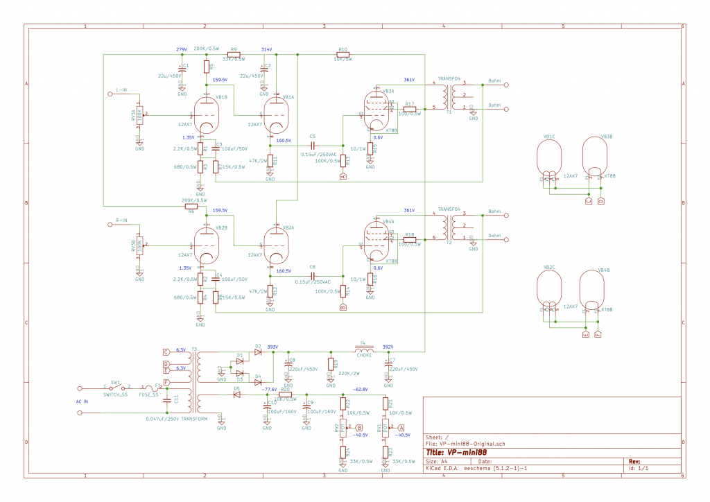
改造の前に、VP-mini88の回路図を書き起こしました。持っていた回路図と実際の基板を見比べて起こしました。もともとの回路図に書かれている、KT88のグリッド電圧が正の値になっていたり、抵抗R19が基板上C7に並列になっておらず、C8に並列になっていたりしたので書き直しています。(元々の回路図の方が正解と思いますが)

今回の修正内容は以下の用にします。ちょっとぐらいチャンネルセパレーションが上がるかなぁといったところ狙いです。

パワー管は、回路図上のKT88ではなく、6CA7にしました。昔、KT88、6550、6CA7に聞き比べて、6CA7が良かったので、6CA7にしています。
基板とにらめっこした結果、パワー管のプレートの電源を元から分離するには、基板を結構切らないといけないので、今回は見送りました。前段の真空管のプレートの電源に送る抵抗のところこから分離しました。パワー管のプレートの電源分離は、いつか、ラグ版で作り直すときにでも実現してみようかと思います。
今回の改造に合わせて、コンデンサ周りも取り替えました。経年劣化を気にしてです。カップリングにつかっていたオイルコンデンサ、Vitamin-Qは、Amtransのフィルムコンデンサにし、電源の電解コンデンサも置き換え、220uF/450Vが見つからず、390uF/450Vにしました。コンデンサの高さが倍近くなりましたが、無事シャーシ内に入りました。

完成して実験をしていたところ、スクリーン・グリットの抵抗が飛びました。パワー管だけにして、もう一方のソケットにつけましたが、しばらくしてスクリーン・グリットの抵抗が飛びました。結局、パワー管が原因のようです。パワー管を新しいものと置き換えです。100Ω 1/2Wの抵抗がなくなりましたので、手元にあった、330Ω 1/4Wの抵抗を三パラにして代替えとしました。

これで、また何年か頑張ってくれればと思います。